e太阳城登录
English
太阳城首页
首页
学院概况
学院简介
学院领导
党政管理
宣传视频
师资队伍
教授
副教授
学术经纬
学术交流
科研动态
科研团队
教育教学
大外教学
专业教学
研究生教学
国际交流
交流动态
交流项目
党群工作
党建动态
教工之家
学子天地
通知发布
学生活动
规章制度
心理园地
学子风采
关工委
社会服务
培训考试
出国留学
e太阳城登录
English
太阳城首页
首页
学院新闻
通知公告
首页
学院新闻
通知公告
当前位置:
首页
>
通知公告
> 正文
通知公告
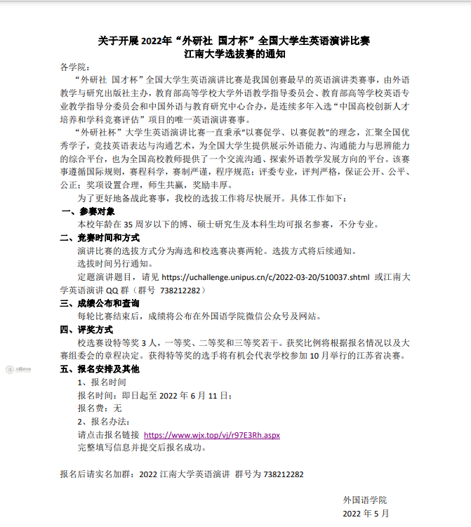
关于开展2022年“外研社 国才杯”全国大学生英语演讲比赛太阳城大学选拔赛的通知
发布日期:2022-05-23 来源: 编辑:外国语学院
附件【
关于开展2022年“外研社杯”大学生英语演讲比赛太阳城大学选拔赛的通知.pdf
】已下载
次
上一篇:
关于2022“外研社·国才杯”全国英语阅读大赛太阳城大学初赛报名的通知
下一篇:
关于2022级新生党团员组织关系转接工作的通知
技术支持:太阳城建设管理处
地址:澳门太阳城街道1800号
邮编:242210
联系电话:暂无
服务邮箱:暂无
学院微信
微信订阅号