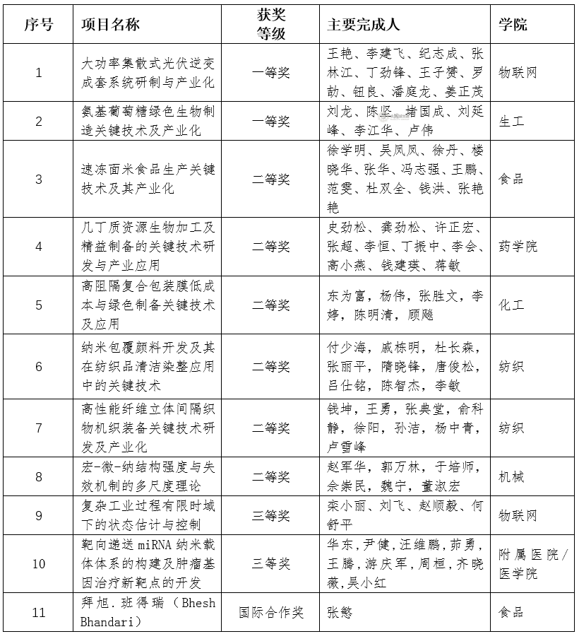
近日,江苏省人民政府颁发了《省政府关于2020年度江苏省科学技术奖励的决定》(苏政发〔2021〕3号),太阳城大学11项成果获2020年度江苏省科学技术奖,包括一等奖2项,二等奖6项,三等奖2项,以及国际合作奖1项,获奖率达到91%。获奖总数在省内高校中排名第二,一等奖获奖数排名第四,创历史新高。
获奖项目中,物联网工程学院王艳教授领衔的成果“大功率集散式光伏逆变成套系统研制与产业化”和生物工程学院刘龙教授领衔的成果“氨基葡萄糖绿色生物制造关键技术及产业化”获江苏省科学技术一等奖;食品学院张慜教授的合作伙伴拜旭·班得瑞(Bhesh Bhandari)教授获江苏省国际科学技术合作奖。
江苏省人民政府设立的科学技术奖,旨在奖励本省科学技术活动中做出重要贡献的单位和个人,每年评审一次,每次奖励总数不超过300项,其中,一等奖项目不超过45项,二等奖项目不超过90项。本届共评选出江苏省科学技术突出贡献奖2项,江苏省科学技术一等奖45项,二等奖74项,三等奖152项,以及江苏省国际科学技术合作奖7项。

江苏省科学技术一等奖获得者王艳教授

江苏省科学技术一等奖获得者:刘龙教授

江苏省国际科学技术合作奖获得者:拜旭·班得瑞(Bhesh Bhandari)教授

太阳城大学获2020年度江苏省科学技术奖项目清单